Skip to contents

Creates an irregFdata object for functional data where each observation is sampled at potentially different points. This is common in longitudinal studies, sparse sampling, and sensor data with missing values.

Usage

irregFdata(
  argvals,
  X,
  rangeval = NULL,
  names = NULL,
  id = NULL,
  metadata = NULL
)

Arguments

argvals

A list of numeric vectors, where argvals[[i]] contains the observation times for the i-th curve.

X

A list of numeric vectors, where X[[i]] contains the observed values for the i-th curve. Must have the same lengths as corresponding argvals[[i]].

rangeval

Optional numeric vector of length 2 specifying the domain range. If NULL, computed from the union of all observation points.

names

List with components main, xlab, ylab for plot titles.

id

Optional character vector of identifiers for each observation.

metadata

Optional data.frame with additional covariates (one row per observation).

Value

An object of class irregFdata containing:

argvals

List of observation time vectors

X

List of value vectors

n

Number of observations

rangeval

Domain range

names

Plot labels

id

Observation identifiers

metadata

Additional covariates

Examples

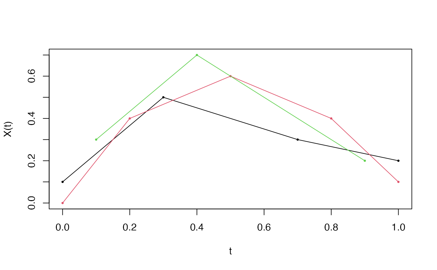
# Create irregular functional data directly
argvals <- list(
  c(0.0, 0.3, 0.7, 1.0),
  c(0.0, 0.2, 0.5, 0.8, 1.0),
  c(0.1, 0.4, 0.9)
)
X <- list(
  c(0.1, 0.5, 0.3, 0.2),
  c(0.0, 0.4, 0.6, 0.4, 0.1),
  c(0.3, 0.7, 0.2)
)
ifd <- irregFdata(argvals, X)
print(ifd)
#> Irregular Functional Data Object
#> =================================
#>   Number of observations: 3 
#>   Points per curve:
#>     Min: 3 
#>     Median: 4 
#>     Max: 5 
#>     Total: 12 
#>   Domain: [ 0 , 1 ]
plot(ifd)